家具色差测量是贯穿原材料验收、生产涂装、部件匹配到成品检验的全流程质量控制核心。三恩时TS7700分光测色仪,以科学计量取代主观目测,为从实木、涂料到软装的每一寸表面,建立客观、精准的色彩“身份证”,减少配色争议。

家具色差测量之所以复杂,源于其材料的多样性与表面特性的千变万化。TS7700的设计正是为了系统性解决这些挑战。
材质多样性:从实木/贴皮(各向异性、纹理影响)、到油漆/涂料(高光、哑光、金属漆)、再到纺织/皮革(绒毛方向、拉伸褶皱),不同材料的光学特性天差地别。TS7700提供包含镜面反射(SPIN) 与排除镜面反射(SPEX) 双测量模式。SPIN模式用于评价包含光泽的总体外观(如检验高光漆面),SPEX模式则用于评估材料本身的真实颜色,排除表面光泽干扰(如比较两块哑光面料)。
曲面与纹理:家具多曲面、有纹理。TS7700可选配3mm、8mm、20mm等多种测量口径。小口径(3mm)适用于曲面、窄边或测量纹理中的特定区域;大口径(20mm)则能覆盖更大面积,取平均值,有效抵消木纹、皮革粒面等纹理不均的影响,获得更具代表性的整体色值。
同色异谱:在店铺灯光(如暖光)下颜色一致的两件家具,在自然光下可能截然不同。TS7700基于全光谱分析,不仅能计算出色差ΔE,还能提供同色异谱指数MI,提前预警在不同光源下(D65日光、A光源白炽灯、TL84商店光)可能出现的匹配风险,这是目视完全无法做到的。
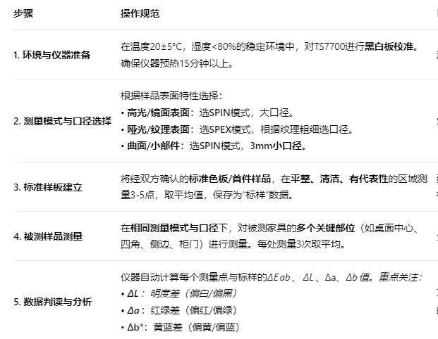
科学的流程是确保数据可靠的前提。使用TS7700进行家具色差测量,需遵循以下标准化步骤。

不同家具品类有其特殊的测量重点和行业普遍接受的容差范围。
实木家具:
要点:测量时需沿木纹方向,并记录测量位置。建议在拼板、框架连接处等多个关键匹配点进行测量,评估拼色效果。由于木材吸湿变色,测量前应在恒定温湿度下平衡24小时以上。
容差:ΔE*ab ≤ 2.0 - 3.0。因天然材质变异大,容差通常较涂料产品宽松,但匹配部件的色差应更严格。
板式家具/烤漆家具:
要点:这是测量最精准的品类。必须使用SPIN模式评价包含光泽的完整外观。测量不同批次的门板、侧板时,需确保其摆放角度一致,避免镜面反射角不同导致误判。
容差:高端品牌可要求ΔEab ≤ 0.8 - 1.2*;一般品质可接受≤ 1.5 - 2.0。同一平面不同点的色差均匀性ΔE应 ≤ 0.8。
软体家具(布艺/皮革):
要点:布艺需抚平表面,沿经纬向各测一次。绒布需顺绒毛方向测量。皮革需避开伤残,测量粒面。SPEX模式常用于原材料验收,SPIN模式用于成品外观检验。
容差:ΔEab ≤ 2.0 - 2.5。需特别注意同色异谱指数*,确保在商场暖光和家庭自然光下颜色都匹配。

供应链色彩协同:品牌商可将TS7700测量的标准色数据(Lab值)直接发送给涂料供应商和家具工厂,各方使用同等级仪器进行生产和验收,实现“数字色彩标准,全球供应链共享”,从源头杜绝沟通误差。
建立数字化色板库:用TS7700将企业所有在用色号、历史色号进行数字化建档,形成可永久保存、永不褪色的电子色卡库,方便检索、调用和传承。
生产过程控制:在涂装线末端设置快速检测点,对下线产品进行抽检。通过实时监控色差数据趋势,可在工艺发生系统性漂移前(如涂料批次渐变、喷涂参数微变)提前预警,实现预防性控制。
客诉分析与解决:当发生颜色争议时,可用TS7700对留样标准品和客诉产品进行对比测量,出具客观的色差检测报告。数据不会说谎,这能快速界定责任,是解决商业纠纷的有力证据。
结语:家具的色彩,是沉默的销售语言,也是品质的直观宣言。三恩时TS7700分光测色仪,将这门“语言”变得精确、可量化、可管理。它不仅是握在质检员手中的一把“尺”,更是驱动家具企业迈向数字化、标准化、高端化智能制造的核心引擎。拥抱科学计量,让每一抹色彩都成为值得信赖的承诺,是未来家具产业高质量发展的必由之路。
